안녕하세요. D.U.T입니다.
방문해주셔서 감사합니다.
이번 포스팅에서는 전자회로에서 기초인 정류기 회로를 시뮬레이션해보겠습니다.
● 먼저 정류기(Rectifier)란?
교류( AC )를 직류( DC )로 바꾸기 위한 전기적인 장치입니다.
변환하는 정류 방법에는 전파정류와 반파정류가 있습니다. 두 가지 모두 다이오드의 특성을 이용하여 정류합니다.
전파정류와 반파정류 모두 TINA-TI를 통해 시뮬레이션해보겠습니다.
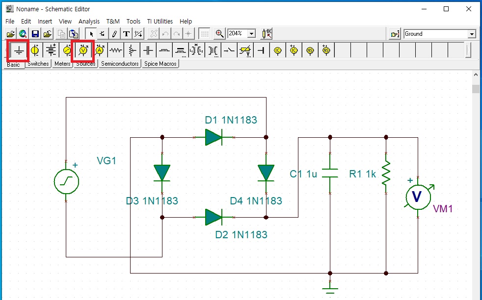
1. 전파정류
전자회로에서 기본적으로 설명을 해주는 다이오드 브릿지 형태의 회로입니다.
TINA-TI로 그림처럼 회로를 구성합니다.

다이오드를 추가하실려면 Semiconductors 메뉴에서 Diode를 클릭하시면 회로에 추가할 수 있습니다.
부품의 회전은 부품을 클릭하시고 오른쪽 마우스를 누릅니다.

메뉴에서 보시면 원하는 방향으로 부품을 회전하시거나 Mirror할 수 있습니다.

시뮬레이션 환경을 구성해보겠습니다.
1. Voltage Generator를 더블 클릭합니다.
2. ...을 클릭합니다.
3. Sinusodial을 클릭하여 원하는 주파수와 크기를 설정합니다.
저는 Amplitude만 10V로 변경하였습니다.
시뮬레이션을 하기 위해 Ground와 Volt meter를 연결합니다.

메뉴에서 Analysis -> Transient에서 Transient Analysis의 End display 값을 조정합니다.
값을 조정하고 OK를 클릭합니다.

시뮬레이션이 끝난 결과입니다. 전자회로 책에서 배운 내용과 일치하는것을 확인할 수 있습니다.
그리고 입력전압의 음전압을 양전압으로 변환 정류하여 직류로 변환하는 것을 알 수 있습니다.
2. 반파정류
반파정류는 다이오드 1개로 입력 음전압을 제거하는데 그 이유는 다이오트 특성을 이용합니다.
시뮬레이션을 위해 TINA-TI로 그림처럼 회로를 구성합니다.

브릿지 형태의 회로보다 간단합니다. 전파정류와 동일하게 시뮬레이션 환경을 설정합니다.
환경설정을 잊어버리신분들은 앞에 내용을 참고 부탁 드립니다.
Volt meter를 추가하여 Transient Analysis을 실행합니다.

시뮬레이션 결과입니다. 이론처럼 동일한 결과값이 나오는 것을 확인할 수 있습니다.
이전과 다르게 이번 시뮬레이션에서는 다이오드를 추가하여 시뮬레이션을 해봤습니다. 다이오드를 새롭게 추가하였지만 시뮬레이션 방법은 이전 포스팅처럼 쉽습니다. 회로 시뮬레이션을 어렵게 생각하지 않았으면 좋겠습니다.
정류기의 자세한 이론 내용이 알고 싶으신 분들은 전자회로 책을 참고 부탁드리며 이번 포스팅을 마치겠습니다.
감사합니다. ^_^
'전자공학 > 기초지식' 카테고리의 다른 글
| 박막 칩 저항 vs. 후막 칩 저항 차이점 비교 (Thin Film Resistor vs. Thick Film Resistor) (8) | 2021.12.18 |
|---|---|
| 저항(Resistor) 종류 - 회로이론 기초 & 실무 활용 (0) | 2021.12.14 |
| TINA-TI Low Pass Filter Simulation (0) | 2020.09.16 |
| TINA-TI 교류 회로 Simulation (0) | 2020.09.13 |
| TINA-TI 부품 생성 (Feat. 전압 분배 법칙) (0) | 2020.09.12 |